SqlServer开发神器'SQLPrompt'插件的使用详解 目录一:可以用缩写来代替命令语句。二:可以忽略大小写以及会自动补全,当表名或存储过程名字忘记时,只需要写几个关键字母就可以看到提示。三:任何表,视图,存储过程以及函数,作业等都可以快速预览其creat语句四:当输入完“inser mssql 2023年09月27日 686 点赞 0 评论 418 浏览
sql server卡慢问题定位与排查过程 目录一、数据库服务器资源排查二、数据库sql性能排查2.1、查询哪些资源被阻塞了 和 堵进程2.2、查询spid/BlkBy 阻塞进程语句2.3、查看指定数据库的锁id进行2.4、杀进程三、查询sql语句执行时间和sql语句性能总结一、数据 mssql 2023年09月27日 752 点赞 0 评论 196 浏览
图文讲解完全卸载SQL server2019的完整步骤 1.先停止关于SQL server的所有服务,找到红框中的目标进行停止,如果不停止,后期卸载会在卸载的时候中止。(win+r填入services.msc)2,在搜索框搜索然后找到控制面板进行卸载。先找到列表中的这个文件进行卸载。(后一个图片 mssql 2023年09月27日 310 点赞 0 评论 636 浏览
sql语句将数据库一条数据通过分隔符切割成多列方法实例 目录需求场景应对措施效果展示具体代码总结sql语句,将数据库一条数据通过分隔符切割成多列 需求场景应对措施效果展示具体代码需求场景在实际场景之中,我们有时候会遇到一种情况,就是数据库中某一字段存了很长的一段字符串,里面用了分隔符进行分割,但 mssql 2023年09月27日 663 点赞 0 评论 413 浏览
SQLserver存储过程写法与设置定时执行存储过程方法详解 目录最近工作中需要写SQLserver的存储过程,第一次使用,简单记录下,以防遗忘。在SQLserver可视化工具中编写,我的工具如下图:首先点击你的数据库,找到可编程性,在可编程性里面右击存储过程-->点击新建存储过程然后开始写你的存储过 mssql 2023年09月27日 749 点赞 0 评论 1091 浏览
SQL Server数据库之备份和恢复数据库 目录1. 概述2. 备份类型3. 恢复模式3.1 简单恢复模式3.2 完全恢复模式和大容量日志恢复模式4. 备份数据库5. 恢复数据库1. 概述在一些对数据可靠性要求很高的行业,若发生意外停机或数据丢失,其损失是十分惨重的;数据库管理员应针 mssql 2023年09月27日 580 点赞 0 评论 865 浏览
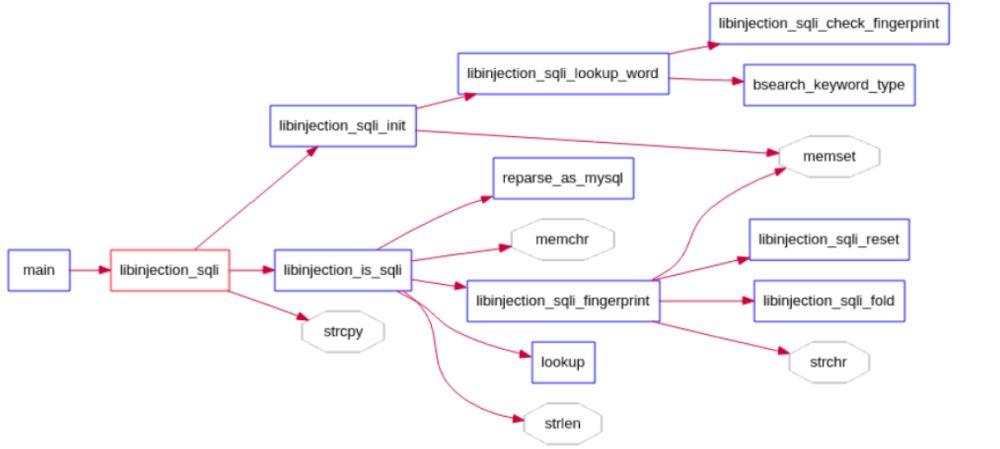
SQL注入语义分析库libinjection简介 目录SQL注入语义分析库libinjection什么是libinjectionlibinjection和正则表达式modsecurity 如何使用libinjectionModSecurity只用了libinjection防御sql注入吗? mssql 2023年09月27日 441 点赞 0 评论 501 浏览
SQL Server 数据文件收缩和查看收缩进度的步骤 目录回收步骤:1、查看日志文件大小【一般回收比较大的】2、查看日志文件空间是否可回收【只有log_reuse_wait_desc是NOTHING状态才可回收】3、回收日志文件空间4、查看数据文件大小5、收缩数据文件【按照经验,最好每5G循环 mssql 2023年09月27日 469 点赞 0 评论 301 浏览
使用绿色版SQLServer2008R2出现的问题解析 已经有很多年不使用SQLServer了,毕竟商业版本是个收费的,安装也不容易。最近因为想带领学生学习做个练习性的项目,参考了.net下的petshop数据库,发现只提供了SQLServer和Oracle的版本。为了省事于是只好使用SQLSe mssql 2023年09月27日 173 点赞 0 评论 575 浏览
驱动程序无法通过使用安全套接字层(SSL)加密与 SQL Server 建立安全连接,错误:“The server selected protocol version TLS10 is not accepted by client 驱动程序无法通过使用安全套接字层(SSL)加密与 SQL Server 建立安全连接。错误:“The server selected protocol version TLS10 is not accepted by clien mssql 2023年09月27日 863 点赞 0 评论 454 浏览
SpringBoot如何正确连接SqlServer 目录一、正确的配置方式第一种:第二种:二、常见问题1、驱动程序无法通过使用安全套接字层(SSL)加密与 SQL Server 建立安全连接2、对象名 DUAL 无效三、总结一、正确的配置方式第一种:maven依赖<!-- https://m mssql 2023年09月27日 247 点赞 0 评论 738 浏览
公网远程访问局域网SQL Server数据库 目录1.前言2.本地安装和设置SQL Server2.1 SQL Server下载2.2 SQL Server本地连接测试2.3 Cpolar内网穿透的下载和安装2.3 Cpolar内网穿透的注册3.本地网页发布3.1 Cpolar云端设置 mssql 2023年09月27日 609 点赞 0 评论 815 浏览
SQL Server如何设置用户只能访问特定数据库和访问特定表或视图 目录前言1.设置用户只能查看数据库中特定的视图或表2.设置用户只能看到特定的数据库总结前言在实际业务场景我们可能需要开放单独用户给第三方使用,并且不想让第三方看到与业务不相关的表或视图,我们需要在数据库中设置一切权限来实现此功能:1.设置用 mssql 2023年09月27日 561 点赞 0 评论 586 浏览
在Ubuntu使用SQL Server创建Go应用程序的图文教程 目录一、设置环境1.1、安装 SQL Server1.2、安装 GoLang1.3、安装 ODBC 驱动程序和 SQL 命令行实用工具 SQL 服务器二、使用 SQL 服务器创建 Go 应用程序2.1、创建连接到 SQL Server 并执 mssql 2023年09月27日 387 点赞 0 评论 597 浏览
解读SQL一些语句执行后出现异常不会回滚的问题 目录SQL一些语句执行后出现异常不会回滚MySQL回滚问题SQL事务回滚的两种方式1.XACT_ABORT2.rollback总结SQL一些语句执行后出现异常不会回滚MySQL回滚问题SQL中会隐式提交的操作:1、DDL语句:ALTER D mssql 2023年09月27日 704 点赞 0 评论 635 浏览
SQL查询服务器下所有数据库及数据库的全部表 目录SQL查询服务器下所有数据库及数据库的全部表获取所有用户名获取所有用户数据库获取库中所有的表名获取某个表的字段名补充:SqlServer中查询某数据库所有表及其数据总条数和占用空间1.查询某数据库中的所有数据表2.查询某数据库中的所有数 mssql 2023年09月27日 631 点赞 0 评论 1021 浏览
sqlserver查找括号()中字符串内容的方法实现 目录PATINDEX()函数charindex()函数SUBSTRING函数假如有一张学生表,表中学生姓名是学生的中文名(英文名),如何获取括号中的英文名称。需要用到两个SQL函数的配合,一个是PATINDEX()函数或者charindex mssql 2023年09月27日 977 点赞 0 评论 246 浏览
SQL中concat、concat_ws()、group_concat()的使用与区别 目录一、concat()函数二、concat_ws()函数三、group_concat()函数一、concat()函数1、功能:将多个字符串连接成一个字符串。2、语法:concat(str1, str2,...)返回结果为连接参数产生的字符 mssql 2023年09月27日 397 点赞 0 评论 574 浏览
SQLServer查找字符串在另一字符串的索引位置 目录一、提出问题二、分析问题三、解决问题四、关联知识点一、提出问题利用SQL,从右到左查找某一字符串中匹配的查询串的第一个索引位置。比如有一字段ProductName值格式如下:短袖印花T恤 My career(1)(女款) 黑色。即名称+ mssql 2023年09月27日 551 点赞 0 评论 729 浏览
SQL Server2022安装提示"安装程序在运行作业UpdateResult时失败"解决方法 目录安装 SQLserver 2022时,遇到一下错误:解决方案:总结安装 SQLserver 2022时,遇到一下错误:标题: SQL Server 安装程序失败。------------------------------SQL Ser mssql 2023年09月27日 715 点赞 0 评论 927 浏览