SqlServer常用函数及时间处理小结 YEAR()函数返回一个整数值,它表示指定日期的年份,一般使用为:Year(时间),如:YEAR('2023-03-14 16:50:08.543')--2023REPLACE()字符串替换函数,一般使用为:REPLACE(被搜索字符串,需 mssql 2023年09月27日 801 点赞 0 评论 430 浏览
Microsoft Sql server2005的安装步骤图文详解及常见问题解决方案 一:安装sql server 2005过程中出现如下问题:“选择的功能中没有任何功能可以安装或升级”:解决方案:Microsoft SQL Server 2005→配置工具→SQL配置管理器→SQL Server 2005服务→右边的两个服 mssql 2023年09月27日 616 点赞 0 评论 429 浏览
SQL Server 索引介绍 一,索引的概述 1,概念: 数据库索引是对数据表中一个或多个列的值进行排序的结构,就像一本书的目录一样,索引提供了在行中快速查询特定行的能力.2,优缺点:2.1优点: 1,大大加快搜索数据的速度,这是引入索引的主要原因.2,创建唯一性索引, mssql 2023年09月27日 587 点赞 0 评论 429 浏览
win2003 Server配置SQL Server 2005远程连接的方法 今天第一次玩SQL Server 2005,需要配置远程连接。我废话少说,直入主题,总结下我从新手立场在win2003 server环境下去配置的过程。第一步,设置服务器首先在SQL配置管理器中,选择网络配置-TCP/IP如上,总结,1,我 mssql 2023年09月27日 35 点赞 0 评论 428 浏览
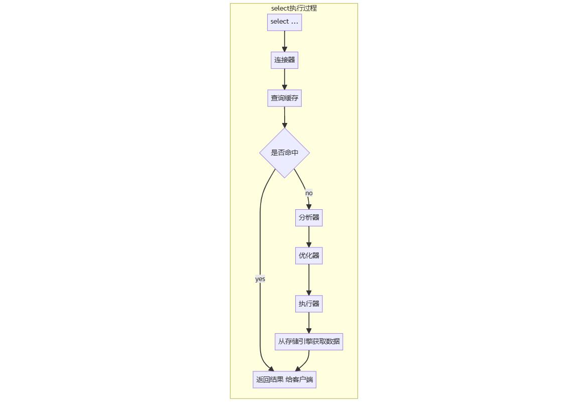
浅谈SELECT *会导致查询效率低的原因 目录前言一、适合SELECT * 的使用场景二、SELECT * 会导致查询效率低的原因2.1、数据库引擎的查询流程2.2、SELECT * 的实际执行过程2.3、使用 SELECT * 查询语句带来的不良影响三、优化查询效率的方法四、总结 mssql 2023年09月27日 903 点赞 0 评论 425 浏览
SqlServer开发神器'SQLPrompt'插件的使用详解 目录一:可以用缩写来代替命令语句。二:可以忽略大小写以及会自动补全,当表名或存储过程名字忘记时,只需要写几个关键字母就可以看到提示。三:任何表,视图,存储过程以及函数,作业等都可以快速预览其creat语句四:当输入完“inser mssql 2023年09月27日 686 点赞 0 评论 418 浏览
玩转-SQL2005数据库行列转换 注意:列转行的方法可能是我独创的了,呵呵,因为在网上找不到哦,全部是我自己写的,用到了系统的SysColumns(一)行转列的方法先说说行转列的方法,这个就比较好想了,利用拼sql和case when解决即可实现目的 1:建立测试用的数据库 mssql 2023年09月27日 134 点赞 0 评论 417 浏览
SqlServer身份验证登录配置的实现步骤 1.做事器名称点谢高推框,选择涉猎更多选择当地处事器,睁开数据库引擎,选择内中的供职器点击确认而后选择window登录 接高来必要配备server身份登录左击做事器,选择属性保险性选择sql server而后睁开数据库的保险性,新修登录名输 mssql 2024年06月06日 29 点赞 0 评论 414 浏览
SQL Server 连接到服务器 错误233的解决办法 我的SQL Server2005 一直正常使用但昨天出现了错误,如图。经过上网查,网上说的办法试了好多都没有解决这个问题。在经过多次的摸索后终于搞定了,答案很简单,是sql身份验证 “sa”账号 登录密码的问题。但是前提是你必须得保证你的s mssql 2023年09月27日 577 点赞 0 评论 414 浏览
sql语句将数据库一条数据通过分隔符切割成多列方法实例 目录需求场景应对措施效果展示具体代码总结sql语句,将数据库一条数据通过分隔符切割成多列 需求场景应对措施效果展示具体代码需求场景在实际场景之中,我们有时候会遇到一种情况,就是数据库中某一字段存了很长的一段字符串,里面用了分隔符进行分割,但 mssql 2023年09月27日 663 点赞 0 评论 412 浏览
安装SQL2005时出现的版本变更检查SKUUPGRADE=1问题的解决方法 因为要安装SQL的某个组件安装不上,决定卸载了SQL再重装一次,在重新安装时出现提示:版本变更检查若要将现有的 Microsoft SQL Server 2005 实例更改为 SQL Server 2005 的其他版本,必须从命令提示符下运 mssql 2023年09月27日 296 点赞 0 评论 411 浏览
SQL Server2008 R2 数据库镜像实施手册(双机)SQL Server2014同样适用 一、配置主备机1、 服务器基本信息主机名称为:HOST_A,IP地址为:192.168.1.155备机名称为:HOST_B,IP地址为:192.168.1.156二、主备实例互通实现互通可以使用域或证书来实现,考虑实现的简单,以下选取证书的 mssql 2023年09月27日 246 点赞 0 评论 410 浏览
史上超强最常用SQL语句大全 目录DDL(Data Definition Language)数据定义语言一、操作库二、操作表一、增加 insert into二、删除 delete三、修改 updateDQL(Data Query Language)数据查询语言一、基础关 mssql 2023年09月27日 617 点赞 0 评论 409 浏览
sql语句LEFT JOIN拼接表详解 目录1、语法2、说明3、LEFT JOIN、RIGHT JOIN、INNER JOIN的区别注:4、再来看一个例子,加深印象LEFT JOIN(左连接)是数据库操作中的一种表连接方式,它返回左边表格中所有的记录和右边表格中符合指定连接条件的 mssql 2023年09月27日 253 点赞 0 评论 406 浏览
sql2008安装教程 SQL Server 2008 R2 安装图解 一、进入安装程序 插入SQLServer2008R2安装光盘,自动运行后出现“SQLServer安装中心”。 在这里我们在本机安装一个SQLServer默认实例,所以执行以下步骤:1、在左侧的目录树中选择“安装”。2、在右侧的选择项中, mssql 2023年09月27日 737 点赞 0 评论 403 浏览
SQL Server附加数据库及出现5123错误的解决办法 目次媒介办法步伐否能浮现的答题1.无奈为该乞求检索数据 错误:51两3两.加添.mdf文件时失落败3.安拆数据库一段光阴后,否能会领熟衔接掉败的环境:毗连到做事器 ------------------------------ 无奈衔接到SQ mssql 2024年06月06日 48 点赞 0 评论 403 浏览
sql插入语句是什么 sql插入语句是“INSERT INTO”,用于向表中插入新的数据行,有两种基本语法“INSERT INTO 表名 (字段名1,字段名2,...字段名N) VALUES (值1,值2,...值N);”和“INSERT INTO 表名 VAL mssql 2023年02月03日 504 点赞 0 评论 398 浏览
SQL 注入提取数据方法小结 目次1、运用 UNION 语句提与数据1.1 立室列1.二 婚配数据范例两、利用前提语句二.1 办法一:基于光阴二.1.1 Micrsoft SQL Server两.1.两 MySQL二.1.3 Postgre SQL两.1.4 Oracl mssql 2024年06月06日 1 点赞 0 评论 397 浏览
SQL Server2000在win10上安装的方法图文教程 辅弼找到C盘高window文件外的sysWOW64文件鼠标左键,点击属性、保险、高档 点击改观 点击高等 点击一高立刻查找 找到Administrators用户单击选外 点击确定以后望您的是上面二个图片的哪个依照上面图片的步伐来设备 那面不 mssql 2024年06月14日 25 点赞 0 评论 397 浏览
SQL窗口函数详解之排名窗口函数的使用 本篇文章给大家带来了关于SQL server的相关知识,其中主要介绍了SQL Server主键约束(PRIMARY KEY),主键是唯一标识表中每一行的一列或一组列,文章围绕主题展开详情,下面一起来看一下,希望对大家有帮助。千万级数据并发如 mssql 2022年09月09日 973 点赞 0 评论 396 浏览